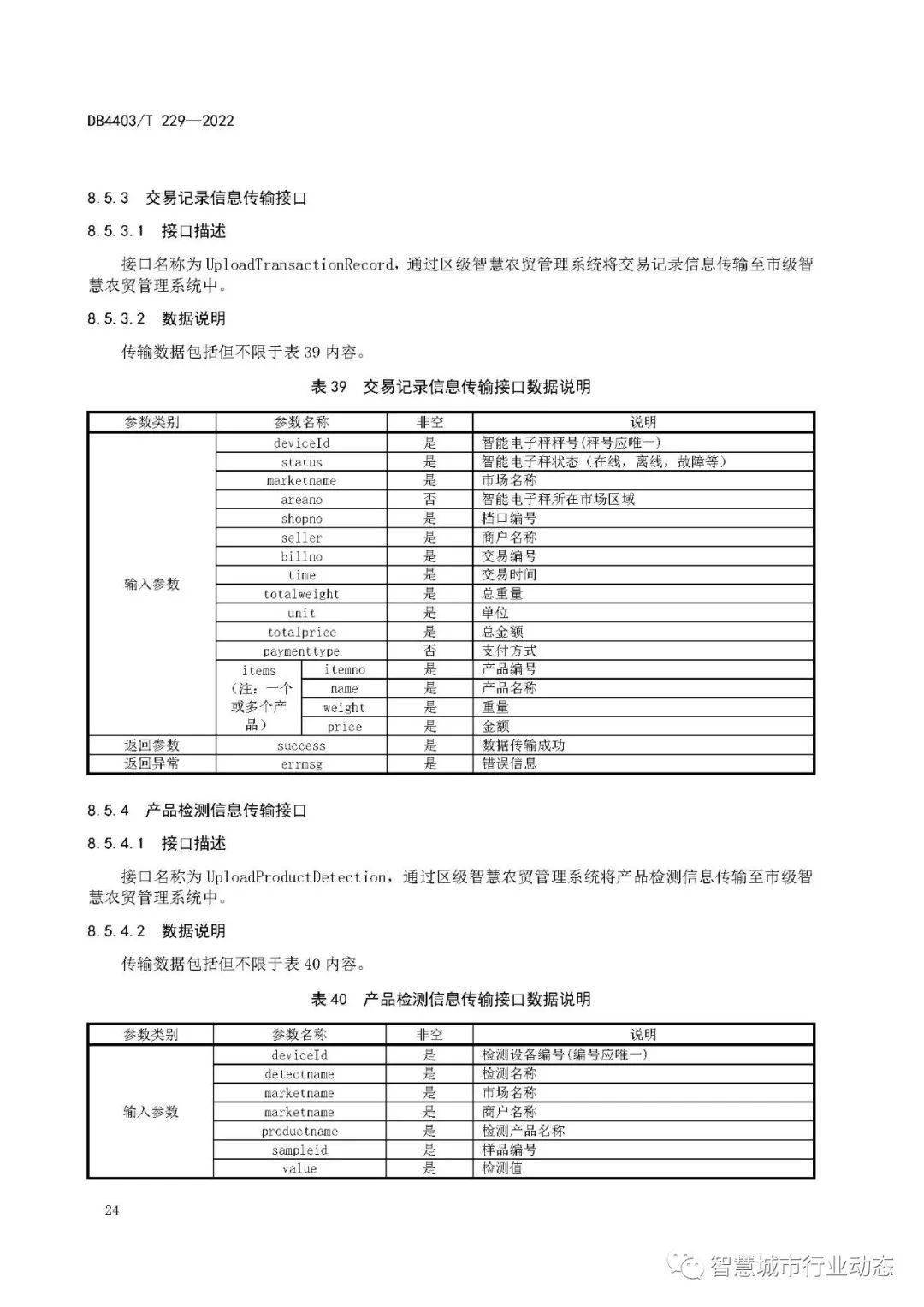
bw必威西汉姆联官方网站
电话:400 059 2068
手机(微信):18129918580 13392192523
地址: 深圳市龙岗区龙岗街道南联社区龙城大道31号金地凯旋广场4栋3502
网址:
近日,深圳市市场监督管理局出台了《智慧农贸市场建设与管理规范》《智慧农贸市场管理系统建设规范》两项地方标准。
《智慧农贸市场建设与管理规范》规定了智慧农贸市场建设与管理的 总体要求、市场建设、硬件设备建设要求、软件系统建设要求、市场管理、运营评价与持续改进和组织保障要求。针对智慧农贸市场建设与管理情况,从系统建设、运行和组织管理 3 大项 58 小项提供了评价依据。
《智慧农贸市场管理系统建设规范》规定了 市区两级智慧农贸市场管理系统建设的系统软件要求、系统安全要求、部署环境要求、硬件设备要求、运行维护和等级评分要求。针对市区两级智慧农贸市场管理系统建设情况,从系统建设、系统运行、运维管理 3 大项 44 小项提供了评价依据。
据悉,2019 年机构改革后,深圳市市场监管局牵头开展农贸市场升级改造工作,按照市委市政府的工作部署,扎实推进升级改造工作,全力推进智慧农贸建设,截至 2021 年 12 月底,全市共有 308 家农贸市场,累计完成 287 家农贸市场升级改造,建成 219 家智慧农贸市场。农贸市场旧貌换新颜,由"脏乱差"市场摇身一变为改造后的"智慧市场""放心市场",升级改造成效显著。
以下为深圳市市场监督管理局发布的标准全文。
































































