bw必威西汉姆联官方网站
电话:400 059 2068
手机(微信):18129918580 13392192523
地址: 深圳市龙岗区龙岗街道南联社区龙城大道31号金地凯旋广场4栋3502
网址:
3月3日,全国政协十二届四次会议3日下午3时在人民大会堂开幕,中国正式进入“两会时间”。“两会”召开前夕,不少媒体就预测与民众息息相关的食品安全问题将会成为热点。“两会”期间,人大代表、政协委员以及政府官员们在提案、议案以及接受媒体采访中,也都对食品行业发展提出了看法和建议。截至目前,食品行业相关话题涉及到食品安全、粮食生产、供给侧改革、现代农业发展等方方面面。加快发展现代农业、加快健全统一权威的食药安全监管体制等目标写入政府工作报告中,引起重点关注。转基因问题、奶粉安全等话题受到网民较大关注。
1.政府工作报告涉食品行业问题

政府工作报告中,涉及食品行业话题主要有两类:一是农业发展问题;二是食品安全问题。农业发展问题中,政府报告主要提出要推进农业现代化,促进农民持续增收。长江时评解读这一内容时,指出“在未来的农业发展道路上,政府鼓励农民走合作化道路,对于土地开发进行多种新型经营模式,让土地能够产生更多更大的经济效益和社会价值。农民要争当科技农民,科学种田,要在国家新政策的指引下,做到科技兴农,在好政策的带动下,让农业发展生银生金,让改革体现出更多的惠民福祉。”
政府工作报告提纲挈领,总结去年的工作时坦诚实在,肯定成绩的同时,也不掩饰问题,并提到人民群众关心的医疗、教育、养老、食品药品安全、收入分配、城市管理等方面问题较多,严重雾霾天气在一些地区时有发生。针对食品安全,在目标中提出“为了人民健康,要加快健全统一权威的食品药品安全监管体制,严守从农田到餐桌、从实验室到医院的每一道防线,让人民群众吃得安全、吃得放心”。评论认为,有了生产加工到上架销售的层层监督和把关,老百姓才能吃得放心。”
2.食品安全问题是讨论热度最高话题

食品行业中,最受委员、代表和网民们关注的话题就是食品安全问题。在两会召开前,各大媒体都对民众最想关注的话题进行了调查,食品安全问题无疑例外排名靠前。在新华网的两会热点调查中,食品安全比之去年稳中有升,跃居热点排行第二位。两会期间,李克强的政府工作报告中指出的“深入开展粮食绿色高产高效创建”“加快健全统一权威的食品药品安全监管体制”都同食品安全问题息息相关,成为舆论重要关注点。评论认为,有了生产加工到上架销售的层层监督和把关,老百姓才能吃得放心。除此之外,政协委员的提案,人大代表的审议都涉及到食品安全的源头管理、谣言处置、立法执法等。
网民积极建言食安治理,期待食安监管强而有力。两会前夕和召开期间,众多网民通过媒体调查访问、“微博看两会”“微博说两会”等话题设置,发表对食品安全问题的意见,主要分为两个方面:一是希望两会能够对食安问题给予更多关注和重视;二是对违法企业惩处、转基因、地沟油等具体问题提出建议。有网民指出,本届两会对食安问题的关注度略低于往年,希望这个老生常谈的话题不要被忽视,政协委员和人大代表能够提出更多有益的建议,实现食品的安全监管。
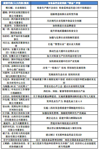
3.其他代表、委员“两会”声音

“两会期间”,各类提案层出不穷。食品领域,除了上文提及的关于食品安全问题的建议,还有不少代表、委员等针对粮食生产、乳业发展、白酒“走出去”、品牌建设、互联网食品交易等发表了看法,其主要特点体现在:
农业发展问题成为提案、议案关注最高话题。与农业生产和发展相关的提案和建议最多,包含了粮食生产、耕地保护、农业规模化发展、农业保险制度建设、农业品牌建设等众多领域。这与近年来国家密集出台惠农、农业改革政策密切相关。政府报告中多次提及农业发展问题,也预示着农业现代化改革将是今后的热点问题。
食品企业家代表们积极建业献策,拓展行业话语权。“两会”声音中,食品企业家们也积极发声,从提案到接受媒体专访解读“两会”,作为行业领袖、意见领袖的企业家们讨论了企业转型、行业发展前景、法律法规完善等各类话题。正如评论所言,他们的建议将会深刻影响着行业的未来。
转基因、奶粉、猫狗肉制品等争议性话题容易引起网民关注。农业部长韩长赋正答记者问时指出,对于目前国内转基因作物情况,目前没有发生大面积滥种情况,总体情况可控,而到国外抢购奶粉是中国乳业耻辱。全国政协常委、中央农村工作领导小组副组长陈锡文强调,我国政府现在批准可以自己进行商业性生产和上市的农产品转基因技术只有棉花和木瓜。有代表建议修法禁止猫狗肉制品流入餐饮市场。转基因、奶粉、猫狗肉制品等话题一直以来都是网民关注重点,其长期存在的争议性容易引发网民讨论,引导舆论理性探讨,实现最大化共识需要专家、媒体等共同参与。